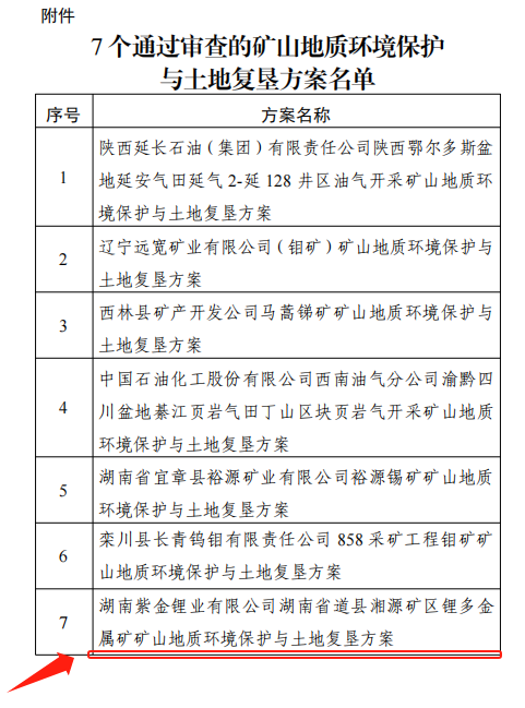
根据《土地复垦条例》《矿山地质环境保护规定》等有关规定,陕西延长石油(集团)有限责任公司陕西鄂尔多斯盆地延安气田延气2-延128井区油气开采等7个矿山地质环境保护与土地复垦方案通过审查,现予公告。
自然资源部
2023年10月12日

----附专家意见(展示部分)----
根据《土地复垦条例》《矿山地质环境保护规定》等有关规定,陕西延长石油(集团)有限责任公司陕西鄂尔多斯盆地延安气田延气2-延128井区油气开采等7个矿山地质环境保护与土地复垦方案通过审查,现予公告。
自然资源部
2023年10月12日

----附专家意见(展示部分)----