美国智库视角:全链掌控下的中国非洲矿产战略
作者:保罗·南图利亚(Paul Nantulya)
来源:Africa Center for Strategic Studies,2025年12月9日
编译:尧山
导读 2025年12月9日,美国非洲战略研究中心(Africa Center for Strategic Studies)网站刊发题为《中国在非洲的关键矿产战略》的文章,深入剖析了中国在非洲关键矿产领域确立主导地位的战略路径与深远影响。文章认为,中国通过数十年的长期投资,构建了从上游采矿到下游精炼乃至配套基础设施的垂直生态体系,掌控了全球关键矿产供应链的核心环节。文章以刚果(金)为例,详细描述了中国企业如何通过“矿区-铁路-公路-港口”的全链条布局,将资源开采与物流出口深度绑定。 文章指出,在非洲,中国以国有企业为主体,依托“一带一路”倡议提供融资与建设支持,通过承购协议、矿权入股、直接收购等多元方式锁定矿产资源,并将矿产开发与铁路、港口、电力等基础设施项目深度绑定。这种模式虽为非洲带来资本与项目,但也使非洲国家面临价值链攀升困难、债务压力、环境与社会风险加剧等挑战。文章强调,随着全球对绿色能源转型关键材料的需求激增,非洲国家正试图通过出口限制、本土化加工政策及区域合作寻求更大收益,但面临中国在技术、成本和下一代电池技术领域的持续优势。文章提出,非洲若要真正从其资源财富中获益,必须在对外合作中强化技术转让、环境监管与本地产业联动,以在日益激烈的全球矿产博弈中维护自身发展主权。 需要注意的是,本文作者基于西方战略研究视角,其分析框架与结论不可避免地带有特定的地缘政治立场和价值倾向。这种视角亦可能会对非洲政策制定者或多或少产生影响,影响其对华合作的战略判断。读者在阅读时宜保持批判性思维,结合多方信源,辩证看待其中对中国在非合作模式的描述与评价,尤其应注意区分事实陈述与观点推论,并关注非洲国家自身的发展诉求与自主能动性。现予编译,供读者参考辨析,文章观点不代表本公众号和编译者立场。
全球对关键矿产——镍、石墨、锰、钴、铜、锂和稀土矿物——的需求正在激增,这些矿产用于国防和航空航天系统、电动汽车、半导体、人工智能及医疗设备。中国目前控制了全球过半的关键矿产产量,并估计控制了约87%的加工和精炼产能。中国还生产了全球近70%的稀土矿物,制造了93%的高强度稀土永磁体,并承担了全球95%的关键矿产深度加工(即从精炼到材料合成的核心工序)。
关键矿产精炼分布示意图

数据来源:国际能源署(IEA)
中国的关键矿产战略在强调其加工和精炼能力的同时,也通过收购非洲主要采矿资产实现上游多元化,如博茨瓦纳的Khoemacau铜矿、马里的Goulamina锂矿和坦桑尼亚的Ngualla稀土矿。全球最大的电动汽车制造商中国公司比亚迪,已锁定了六座非洲锂矿的供应/权益,保证了直至2032年的充足原料供应。
中国通过限制向竞争对手出口关键矿产、对含中国成分产品实施许可管制、禁止具有潜在军事用途物项外流等手段,将其在精炼领域的主导地位转化为战略筹码,进而引发主要竞争方加速构建“去中国化”的供应链体系。
关键矿产指的是对现代技术至关重要的广泛矿物类别,这些技术关乎国家安全、能源和工业应用——从钴到精制磷酸。它们因其经济重要性而被视为“关键”。因此,其具体构成可能因国家而异。
稀土元素是关键矿产的一个子集,包含17种元素,主要用于电动机、风力涡轮机、激光器、电子产品及其他先进技术中的永磁体。它们并非一定“稀有”,但通常浓度低,且开采难度大、成本高、对环境危害大。

图源:Emeka Udenze
中国的优势还延伸至非洲的关键矿产基础设施。通过其“一带一路”倡议,中国在连接非洲关键矿产与全球航运通道的铁路、港口和电网网络中拥有股份。中国生产了全球90%的太阳能电池板,预计到2030年将供应全球60%的可再生能源产能。
同时,仅2025年上半年,中国的政策性银行就发放了249亿美元与“一带一路”相关的采矿贷款,高于2024年,而2024年本身已是中国关键矿产融资创纪录的一年。如若要削弱中国对非洲关键矿产行业的控制,需要在采矿、精炼、生产和融资方面对中国在该行业的强势地位进行制衡。
非洲拥有全球很大份额的钴、钽铁矿、锂、镍、锰、铂族金属、稀土等矿产储量,对全球关键矿产争夺至关重要。尽管如此,非洲仍处于价值链底端,并非这一矿产财富的主要受益者。刚果(金)便是这一悖论的缩影——矿产丰富却贫困、冲突频发、依赖原材料出口。
01 中国如何主导关键矿产
中国是全球最大的钠离子和磷酸铁锂电池制造商和供应商,控制着高达98%的市场。
中国数十年来一直专注于关键矿产领域。20世纪50年代末,中国投资于稀土加工,到70年代已能生产先进的稀土产品。到2000年,中国企业(其中许多是国有企业)通过中国垂直整合的矿产生态系统控制了全球过半的产量。
西方企业最初助推了中国作为采矿大国的崛起。许多公司在20世纪90年代受丰富劳动力和高利润吸引,在中国建立了业务。然而,它们被严格要求转让技术和技能。一旦中国具备了全周期制造能力,外国企业便被限制参与分离和精炼环节,而这些正是中国如今主导的领域。
在获得国内专业能力后,中国主要国有企业在1999年“走出去”战略下向海外扩张,其受益于慷慨的补贴和税收抵免以占领市场,特别是在“全球南方”国家。这一进程在“一带一路”倡议下得到加速推进,“一带一路”是“走出去”战略的关键组成部分,旨在建设与中国相连的经济走廊。
1999年中国拥有的海外矿山有40座,到2022年已达到1250座。2000年至2021年间,中国向发展中国家提供了570亿美元的“转型矿产”援助和信贷,其中约240亿美元流向了非洲,使中国成为非洲矿产项目的最大融资方,并赋予中国资源获取渠道和政治影响力。
中国国有企业凭借政府提供的优惠待遇,在资源竞标中常能以优势价格锁定长期供应。然而,这种模式也可能弱化东道国的监管执行力度,使其在环境、劳工保护及公共卫生等领域面临更高的治理风险与潜在剥削。例如,赞比亚民间组织指责政府淡化了2025年由赞比亚中色浸出公司(Sino metals Leach Zambia)造成的卡富埃河(Kafue)有毒物质泄漏事件。
02 中国关键矿产战略的特点
1. 高风险承受能力
中国国有企业得到大量补贴和公共融资支持,具有异常高的风险承受能力,可以承受多年的亏损以主导市场,甚至在政治不稳定地区获得立足点。它们大多瞄准棕地项目(brownfield),而非需要高额前期投资的绿地项目(greenfield)。
中国企业选择在局势复杂地区开展业务,亦包含着清晰的战略考量——在竞争相对有限的区域提前布局,以确立对关键资源的长期获取通道。然而,这一策略也有代价。中国工人在中非、东非和南部非洲以及萨赫勒的动荡地区遭到袭击。持续的不稳定也助长了腐败、劳工剥削和环境退化,这些问题常常引发对中国矿业公司的批评和不满。
2. 国家支持
中国国有企业受益于慷慨的政府支持,包括每年约2000亿美元的补贴和政治风险保险。中国外交官经常直接代表中国国有企业与东道国政府谈判,以最大化杠杆效应,促进其进入非洲矿产带。这种政府支持使中国国有企业在非洲矿产领域获得了超常份额。在全球166个中国拥有的采矿项目中,66个在非洲,超过任何其他地区。中国政府对中国采矿国有企业的补贴促使其能够大规模、低成本地生产,但这也给非洲采矿行业带来了挑战,使其难以在竞争中获利。
3. 多元化准入
中国企业采用多种工具来确保和维护其在非洲采矿行业的立足点:
——承购协议:保证未来矿产交付,无论所有权归属;
——矿权入股合同:资助勘探以获得未来生产权;
——租赁协议:在一定期限内提供中国技术和设备;
——少数股权:作为初级合作伙伴;
——直接收购。
中国企业通过这种多层次、一体化的参与模式,成功扮演了采矿运营者、项目融资方、工程实施方和产品承销方的多重角色,这种深度嵌入的价值链整合,使得中国的影响力不再局限于矿山资产与开采权的表层控制,而是渗透至资源开发的全周期与配套体系,实现了对产业链关键节点的系统性锚定。
4. 链接关键基础设施
中国企业在非洲基础设施领域也占主导地位。中国企业正在承建非洲三分之一、融资五分之一的主要基础设施项目。同样,它们正在27个国家安装23吉瓦的电力,约占全非洲容量的20%。它们还在超过三分之一的非洲港口运营(这一比例高于任何其他地区),这赋予中国广泛的物流覆盖范围。
中国企业主导着非洲的基础设施领域,该基础设施网络大部分与采矿相关。赞比亚的100兆瓦奇桑巴(Chisamba)太阳能电站由中国国有能源企业中国电建建造,用于运营的部分由江西铜业持有的第一量子矿业公司。同样,刚果(金)的240兆瓦布桑加(Busanga)水电站为中国国有企业华刚矿业巨大的钴铜综合体供电。
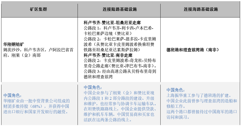
交通运输走廊项目加强了中国实体在非洲关键矿产领域的影响力。长达1860公里的坦赞铁路,正在接受中国土木工程集团公司14亿美元投资进行升级改造,连接赞比亚铜带省和坦桑尼亚达累斯萨拉姆。中国土木公司将根据一份30年的特许经营协议管理该铁路线。来自中国华刚矿业在刚果(金)开采的铜和钴也通过坦赞铁路运往坦桑尼亚,以及通过赞比亚运往南非的德班和理查兹湾(Richards Bay)。同样,一个中国牵头的财团正在资助几内亚长达650公里的西芒杜铁路,该铁路连接着世界上最大的铁矿石矿床与大西洋。
中国企业嵌入在这些交通走廊的每个阶段——道路建设、卡车车队、铁路运营、机车车辆、维护和融资——使其对非洲矿产出口的时间、成本和可靠性具有重要影响力。
中国在刚果(金)的矿路港走廊项目
5. 资源抵押融资 资源抵押融资协议允许矿产丰富但资金匮乏的国家用矿产出口偿还中国的基础设施贷款。该模式于20世纪90年代首次在安哥拉石油领域引入非洲,目前存在于刚果(金)、赤道几内亚、埃塞俄比亚、苏丹、南苏丹和津巴布韦等国。 这些交易提供了融资替代方案,但往往不够透明、定价不当且易受大宗商品价格冲击影响。2024年,非洲开发银行批评资源抵押融资协议低估了非洲资源、破坏了财政透明度,并导致非洲国家丧失对其矿产资源的控制权。这类交易以权力严重不对称为特征,有利于贷款方而非资金紧张的非洲借款方,为资源利益的不公平转移打开了大门。 6. 跨行业整合 中国国有企业和国家补贴的企业倾向于跨多个行业运营。中国电动汽车制造商比亚迪拥有自己的船队,将其车辆运往全球市场。中国中铁工程集团、安徽建工和北方矿业等建筑企业在铜、钴和锂项目中持有股份。以水电闻名的中国水电为加蓬的巴尼亚卡(Baniaka)铁矿石项目提供工程、采购和建设服务,并参与加纳的“铝土矿换基础设施”计划。这种整合将中国深度嵌入多个非洲采矿生态系统。 7. 全球定价权 中国在精炼产能、战略储备和工业补贴方面的主导地位赋予其显著影响全球定价的能力,它可以向市场倾销以削弱竞争对手,或限制供应以抬高价格。自2023年以来锂价的剧烈波动说明了这种影响力的范围,这损害了竞争对手的经济前景。 03 中国在非洲矿产领域主导地位的例证 1. 赞比亚:铜矿心脏地带 超过600家中国企业在赞比亚铜带省投资超过35亿美元。中国有色矿业股份有限公司于1998年进入赞比亚,收购了谦比希矿85%的运营股份,该矿每年生产约10万吨铜,其中大部分在中国精炼。2003年,中国有色矿业投资2亿美元扩建了生产阴极铜的冶炼厂。 中国企业在2007—2009年金融危机期间通过收购瑞士、南非和印度在赞比亚的不良资产进一步扩张,其影响力随着铜价上涨和“一带一路”投资而增长,这些投资资助了专注于铜钴价值链的谦比希赞中经贸合作区以及对坦赞铁路的升级。中国企业近年来已承诺再投资50亿美元,以帮助赞比亚实现年产300万吨铜的目标。 2. 刚果(金):钴资源强国 刚果(金)是全球最大的钴生产国。在该国33家钴出口商中,有24家是中国企业,其中包括8项矿权入股协议和14项与刚果国有公司Gécamines的合资企业。标志性项目是腾科丰古鲁梅矿(Tenke Fungurume Mine,TFM),这是全球第三大钴生产商,由中国洛阳钼业集团控股。刚果(金)几乎所有的钴——无论所有权归属——都在中国精炼。该国最大的铜生产商卡莫阿-卡库拉矿(Kamoa-Kakula mine)由中国紫金矿业和加拿大艾芬豪矿业共同拥有。 中国在前总统约瑟夫·卡比拉时期,通过与Gécamines的合资企业以及2008年与华刚矿业的资源抵押融资协议,巩固了其主导地位,该协议授予中国企业25年内获取1000万吨铜和60万吨钴,以换取30亿美元的基础设施投资,到2024年该投资额扩大到70亿美元。中国合作伙伴控制着华刚矿业68%的股份,这在刚果(金)引发了政府成为小股东的批评,并导致要求公开交易条款的呼声。 04 非洲争取更具战略性成果的努力 非洲长期以来一直致力于加强对自身矿产供应链的控制,以期实现更快的经济增长、创造更多就业机会并提升技术能力。然而,结构性限制,加上中国在规模、范围和主导地位上的优势,制约了非洲向价值链上游攀升的能力。 更公平、更有利的矿业合作模式仍有可能实现。自2023年以来,至少13个非洲国家已出台出口限制措施,试图获取更多价值链收益。2025年,稀土资源丰富的马拉维也加入这一行列,全面禁止原矿出口。非洲多国政府还积极扶持能够消耗本地精炼产品的产业:埃塞俄比亚于2024年提出到2030年实现50万辆电动汽车上路的目标;肯尼亚、尼日利亚、卢旺达和坦桑尼亚对电动汽车组装实行关税豁免;坦桑尼亚承诺在2024年将公务车队改为压缩天然气(CNG)动力汽车;赞比亚则为矿区附近的电动汽车零部件制造商提供政策激励。 2025年,刚果(金)和赞比亚在非洲进出口银行和联合国非洲经济委员会(UNECA)的支持下,沿两国共享的矿业带启动了跨境电池与电动汽车经济特区。非洲各地的初创企业正积极组装电动巴士、三轮车及特种作业车辆。这些举措与《非洲矿业愿景(2009)》和《非洲大宗商品战略(2019)》高度契合,这两份文件均呼吁通过透明、公平和最优化的资源利用推动可持续发展。 但需注意的是,矿产加工具有资本密集、技术复杂和环境风险高的特点。尽管有非洲大陆自由贸易区(AfCFTA),但电力短缺、成本高昂及区域一体化不足仍制约着产业竞争力。 中国在下一代替代性电动汽车技术领域的大规模投资,例如不依赖锂的钠离子电池,以及不依赖钴、锰、镍的磷酸铁锂电池,可能引发这些金属矿产市场的急剧转向。中国是全球钠离子电池和磷酸铁锂电池的最大生产供应国(市场份额高达98%),尽管普遍预期中国会随产业升级向新兴经济体转移制造环节,但因国内广泛的工业自动化维持了低成本优势,此进程尚未实质发生。 长期以来,从私营小企业到大型国企的中国企业在非洲频频因劳工权益侵害、环境破坏、违规经营和非法采矿受到批评。典型案例包括:2025年2月,赞比亚中色浸出公司(一家中国国企子公司)向卡富埃河(Kafue)泄漏5万至150万吨含砷、汞、铅的重金属污染物,而该河是大多数赞比亚人的主要水源;同年11月,刚果(金)第二大城市卢本巴希周边水域再遭数百万立方米电解液泄漏污染,促使刚果(金)政府暂停浙江华友钴业子公司刚果东方国际矿业的运营。 在西非,非洲资深采掘业专家的调研显示,与中国相关的行为体深度参与了导致环境破坏、非法采矿、威胁粮食安全与健康生计的活动。 对此,当地社区正以日益成熟的方式进行回应:组建本地监测团队、反击虚假信息、发起战略性诉讼、与民间社会组织合作、系统性记录侵权行为、联合调查记者,甚至与中国环保人士携手追究相关中方主体的责任。2025年9月,赞比亚卡富埃河污染受害者向高等法院提起的具有重要意义的诉讼,正是这一行动浪潮的缩影。 关于卡富埃河泄漏事件的媒体报道(图源:Transparency International Zambia) 建立更公平、互利共赢的矿业合作模式是可行的。由日本、非洲开发银行、马拉维、莫桑比克和赞比亚通过“东京非洲发展国际会议”(TICAD)框架共同出资70亿美元建设的纳卡拉(Nacala)走廊发展项目,试图展现多方联合融资、民间社会监督、私营部门深度参与以及严格认证机制如何共同构建负责任的关键矿产供应链。同时,非洲联盟提议建立的矿产生产国组织旨在提升非洲的议价能力,但加强协调机制与透明度将是其成功的关键。 05 使外部合作伙伴关系与非洲利益保持一致 关键矿产的地缘政治不仅仅是全球竞争,更关乎非洲能否利用其资源实现真正的转型。为维护对其关键矿产行业的主权并实现其对非洲公民的真正潜力,非洲国家需要为该行业采用最佳实践。这些包括: ——在所有采矿交易中强制要求技术和技能转让; ——投资于基础设施和人力资本; ——发展下游加工和制造业; ——执行透明度和劳工标准; ——利用区域合作; ——遏制非法采矿。 要从采矿行业推进非洲利益,需要非洲国家建立更强大的监督机制,以确保中国和其他外国合作伙伴遵守这些以及其他的环境、劳工和社区监督标准。 原文链接:www.africacenter.org/spotlight/china-africa-critical-minerals



原文题为:China’s Critical Minerals Strategy in Africa




