地下矿山地质赋存条件复杂,采矿方法多种多样,有些矿山采用不适当的采矿方法,加上不按正规作业,生产管理不善等原因,冒顶片帮重大伤亡事故不断发生。从地下矿山发生冒顶片帮伤亡事故的地点来看,巷道发生的事故较采场多。冒顶片帮事故中,大多数是由于局部冒落或浮石冒落所引起,加强顶板管理非常重要。本期小编整理了辽宁、江苏、安徽、山西等多省份地下矿山顶板管理的相关文件供大家学习参考。
第一章 总则
第一条 为预防和减少金属非金属地下矿山冒顶片帮生产安全事故,进一步提升顶板管理水平,保障人民群众生命财产安全,根据《中华人民共和国安全生产法》、《中华人民共和国矿山安全法》、《金属非金属矿山安全规程》和《国家矿山安全监察局关于印发《加强非煤矿山安全生产工作的指导意见》的通知》等相关法律法规规章、标准和文件,制定本指导意见。
第二条 本指导意见适用于辽宁省行政区域内的金属非金属地下矿山企业 (以下简称“地下矿山”)。
有关法律法规规章、标准和上级文件对地下矿山顶板管理另有规定的,依照其规定。
第二章 一般管理规定
第三条 地下矿山主要负责人 (含法定代表人和实际控制人)是顶板管理的第一责任人,总工程师对顶板技术管理负责。集团化管理的地下矿山应当设立负责顶板管理的领导小组,地下矿山应当设立负责顶板管理的组织机构。
工程地质条件复杂、有严重地压活动的矿山应设立专门机构或专职人员负责顶板和地压管理工作。
地下矿山的有关部门按下列职责加强顶板管理:
(一)技术部门:负责顶板技术管理工作。细化顶板等级条件;确定顶板等级:确定支护方式及支护标准:编制和审核施工组织设计、采掘作业规程或安全技术措施等:参与顶板管理验收考核;进行地压监测和地面沉降量数据分析;研判采空区治理效果和采矿方法安全可靠性: 提出加强和改进顶板管理工作的建议。
(二)安全部门:负责顶板监督检查工作。参与制定或审核顶板治理方案或安全技术措施等:监督顶板管理各项措施落实;对顶板管理安全工作监督检查、验收考核;制止和纠正违章指挥强令冒险作业、违反操作规程的行为等。
(三)采掘部门(包括外包采掘施工单位):负责顶板现场管理工作。参与制定施工组织设计、采掘作业规程或安全技术措施等,并组织现场落实:负责巷道、采场顶板的日常检撬、维护管理工作等。
(四)其它部门:按照职责落实顶板管理相关工作。
第四条 地下矿山应当根据工程地质条件、水文地质类型开采工艺等,建立健全顶板分级管理制度,内容包括机构职责、顶板等级及相应的管理措施、验收标准、考核办法等。
按以下情况划分顶板等级:
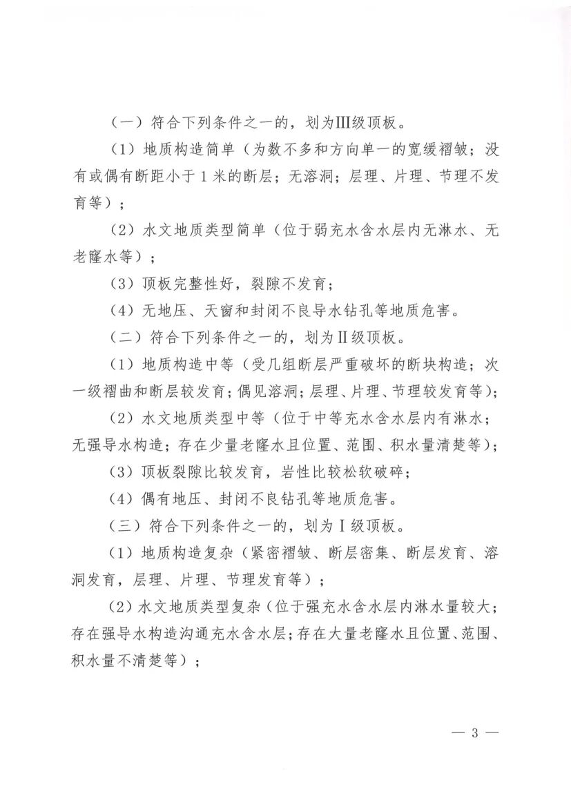
(一)符合下列条件之一的,划为III级顶板
(1) 地质构造简单 (为数不多和方向单一的宽缓褶皱;没有或偶有断距小于 1米的断层;无溶洞;层理、片理、节理不发育等);
(2)水文地质类型简单 (位于弱充水含水层内无淋水、无老隆水等);
(3)顶板完整性好,裂隙不发育;
(4) 无地压、天窗和封闭不良导水钻孔等地质危害。
(二)符合下列条件之一的,划为II级顶板
(1) 地质构造中等(受几组断层严重破坏的断块构造;次级褶曲和断层较发育:偶见溶洞:层理、片理、节理较发育等):(2)水文地质类型中等 (位于中等充水含水层内有淋水;无强导水构造;存在少量老隆水且位置、范围、积水量清楚等);(3)顶板裂隙比较发育,岩性比较松软破碎:
(4)偶有地压、封闭不良钻孔等地质危害。
(三)符合下列条件之一的,划为 I级顶板。
(1) 地质构造复杂 (紧密褶皱、断层密集、断层发育、溶洞发育,层理、片理、节理发育等) ;
(2)水文地质类型复杂(位于强充水含水层内淋水量较大;存在强导水构造沟通充水含水层: 存在大量老隆水且位置、范围积水量不清楚等);
(3)位于或穿过软岩、流砂、砂砾、破碎带、风氧化带等不良地层,顶板裂隙发育,岩性松软破碎或岩石易风化、易膨胀(4)受冲击地压、天窗、封闭不良导水钻孔等地质危害影响。
第五条 地下矿山应当根据顶板等级、围岩级别、服务年限等因素,综合确定支护型式,包含但不限于以下支护方式,支护强度和支护质量达到设计规范要求。
(一) III级顶板,不支护或局部锚杆、锚网、金属支架、喷射混凝土支护等。
(二)II级顶板,锚网、金属支架、喷射混凝土支护或锚网(杆)喷浆、金属支架喷浆等复合支护。
(三)I级顶板,砌、锚网、锚索网、金属支架、喷射混凝土支护或锚梁网索、锚网(杆) 喷浆、金属支架喷浆等两种或多种复合支护。
第六条 地下矿山应当建立并落实顶板安全风险分级管控和隐患排查治理制度,按照国家规定的标准编制凿岩工、撬毛工支护工等采掘各工种操作规程,并根据划分的顶板等级分级进行管理。地压较大的井巷和人员活动频繁的采掘巷道,应每班进行检查。检查主要内容应当包括顶板等级划分的合理性、顶帮板状况、安全技术措施现场落实情况等。对检查发现的问题,要及时处理并做好记录。
第七条 地下矿山应配备满足工作需要的具有地质等相关专业的专职技术人员,加强水文地质、工程地质及地压等资料的收集整理、分析研究,掌握矿脉赋存情况、地质构造、顶底板岩性围岩物理力学参数和地压显现规律。
第八条 有严重地压活动、开采深度 800 米及以上,或者地表岩体移动范围内存在居民、村庄、重要建构筑物或重要设施设备的地下矿山,鼓励建立在线地压监测系统和地面沉降监测系统,并加强人工观测。
地表已存在陷落区或地表、采空区顶板有明显沉降的,应当加强监测分析,并采取有效的防治措施。
第九条 地下矿山应当严格落实安全教育培训制度。对入井作业人员及管理人员进行顶板管理、分级标准、冒顶征兆、应急处置等知识的教育培训,不断提高从业人员安全技能,并定期按照制定的顶板事故专项预案和现场处置方案开展演练,不断强化从业人员应急处置能力。凿岩工、撬毛工应参照支护工进行岗前培训等相关安全教育。
第十条 地下矿山采用崩落、充填、隔离等治理方法管理采空区达到控制地压的作用,优先选用胶结充填方式。
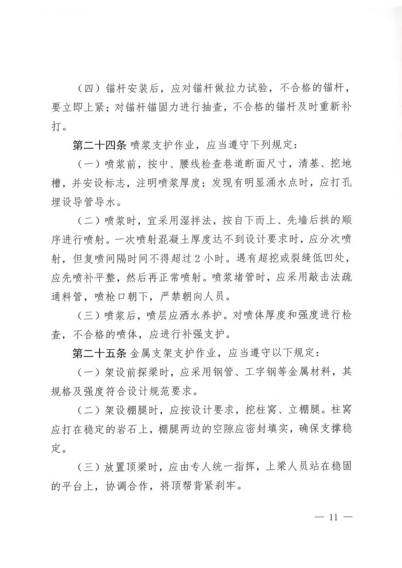
对空场法开采的遗留采空区、崩落法开采的悬顶采空区、历史上形成的采空区,以及未充填治理完毕的其他采空区,采用调查访问、物探、化探、钻探和三维扫描等方法,查明采空区分布(包括位置、形态、面积、高度、跨度、体积)、形成时间、积水状况等情况,并将采空区相关信息标绘在有关图纸上,建立本矿山相关资料台账,采取有效措施进行治理。第十一条 鼓励地下矿山与科研院所合作,不断攻克支护技术难题,推广应用新技术、新方法和新工艺,提高支护工作的科技水平。鼓励大型地下矿山提高掘进台车、锚杆台车、铲运机撬毛台车、反井钻机等机械化设备使用率,推广应用远程遥控作业及智能化无人作业装备。中小型地下矿山应当结合矿体赋存条件、采矿方法和施工工艺条件,配备适合采掘作业的机械化设备地下矿山井下主要生产巷道掘进作业,优先采用光面爆破技术。开采深度超过 800m 或者顶板等级I级以上的地下矿山,主要巷道工程应采用机械撬毛作业;当条件具备时,大中型以上矿山的采场应采用机械撬毛作业。第十二条 地下矿山应当严格依据顶板划分标准,按以下程序确定采掘工作面顶板等级:(一)采掘工作面开工前,地质技术人员应对采掘范围内的工程地质、水文地质情况及周边钻孔资料和附近已揭露的围岩性质等进行综合分析,确定顶板等级并进行地质和水文预测预报。(二)采矿技术人员应根据确定的顶板等级,在施工组织设计或采掘作业规程中,明确巷道形状、断面尺寸、支护形式及其采用的材料、规格,永久性支护及临时支护与掘进工作面的距离支护作业流程、安全技术措施等内容和要求,附采掘工程地质说明书和支护设计图。经总工程师组织会审,报矿长审批,下达有关采掘区(队),贯彻到现场作业人员后,组织实施。(三)采掘工作面施工后,矿岩性质、地质构造或水文地质情况等发生了变化,导致顶板等级有必要进行调整的,经采矿地质技术人员现场研究确认,及时修改支护设计和采掘作业规程并书面报总工程师审批同意后,下达采掘区(队) 实施,同时送安全、技术部门备案。第十三条 开展凿岩、装药、支护、井巷维护等作业前,应该进行顶板安全确认,并根据巷道断面和采场高度,按下列规定及时处理顶帮浮石:(一)采用人工撬毛作业的,应安排专人负责当班撬毛任务一人撬毛作业,另一人监护。作业面检撬工具应配备齐全,撬毛人员应位于浮石的侧面,并保持足够的安全距离,使用长、短适合的撬毛工具;按照由外向里、由近到远、自上而下,先顶部后两帮顺序实施。(二)采用机械撬毛作业的,应保持锤头与大臂始终处于正确的角度,并将破碎锤钎头顶牢需冲击的位置后,开启冲击,严禁空打。监护指挥人员应始终站在安全地点,撬毛作业结束后,应对顶帮进行人工复检。(三)处理浮石时,同一作业面不应进行其他作业。当班顶帮隐患不能完全消除时,应在适当位置设置警示标识,并由当班负责人告知下班负责人隐患的具体位置、危险程度和已采取的安全处置措施等。第十四条 井巷工程穿过软岩、流砂、砂砾、破碎带、老隆、溶洞、断层、较大含水层等不良地层,或者在巷道贯通、穿采空区、胶结充填体中出现二次掘进等情况时,施工前应当制定专项安全技术措施,采取超前支护、特殊支护或超前预注浆加固等有效措施,临时支护紧跟迎头并安全可靠,安全管理和技术人员现场跟班,直至通过。第十五条 在处理大面积悬顶、冒顶区域前,应当查看现场,并组织制定专项安全技术措施,安排有经验的人员妥善处理在处理过程中,现场管理人员及作业人员应当随时观察顶板变化情况,当出现不能确保人员安全的险情时,必须立即停止作业,撤出人员,重新研究制定方案。第十六条 在采掘施工中,出现地压活动异常、淋水量增大、片帮、掉渣、漏顶等冒顶征兆时,必须立即停止作业,应当紧急组织撤出所有受威胁区域的人员并及时上报。组织技术、安全生产部门人员共同制定措施,并批准实施。事故隐患治理完成前,严禁组织采掘作业。第十七条 按照安全生产的相关规定,采掘工作面醒目位置悬挂顶板管理图牌板,公示顶板等级及管理措施、支护设计及附图、矿柱尺寸、采场参数、采场允许暴露面积和悬顶高度及处理措施等信息,接受监督。第十八条 严格按设计确定的支护方式加强顶板管理。现有采用不支护方式管理顶板的井巷及碉室,应现场安全确认后,方可继续采用。第十九条 维修井巷支护前,施工单位或技术部门应当编制专门的安全技术措施,经批准后,贯彻到现场作业人员。第二十条 修复废旧井巷前,应当对巷道损坏情况进行调查对巷道损坏原因进行分析,对巷修支护形式和支护参数进行论证。并按下列要求维修,严格维修顺序,保证通风、运输畅通和行人安全:(一)维修倾斜井巷时,有防止岩块、物料滚落和支架歪倒的安全技术措施,自上而下施工,严禁上、下段同时作业。施工期间,车辆严禁运行,并设警戒和明显标志。(二)维修锚网井巷时,施工作业应有临时支护和防止失修范围扩大的安全技术措施。(三) 维修独头巷道时,作业地点应加强局部通风管理及气体检测;维修支护时,必须由外向里进行,严禁人员进入未维修地段,严禁分段整修,边掘边修。第二十一条 井巷维修或扩大断面时,应当及时加固工作地点附近的支护体,并做好临时支护。拆除架棚支护时,应当先打顶柱临时支撑棚梁,后拆棚腿,再拆棚梁,拆完一架,立即清理顶帮浮石,及时架设永久支护。拆除密集支架时,1 次不超过两架。第二十二条 撤换松软地点的支架或维修巷道交叉处、严重冒顶片帮区时,应当在支架之间加拉杆支撑或架设临时支架;撤换支架的工作应连续进行,不连续施工时,每次工作结束前,必须接顶封帮。(一)打锚杆眼时,按设计图所示位置、孔径、长度、方向,从外向里进行;同排锚杆先打顶眼,后打帮眼;断面小的巷道打锚杆眼时,使用长短套钎。(二)锚杆安装时,将孔内岩粉清洗干净,从顶部向两侧进行,两帮锚杆先安上部、后安下部。托板(或托梁、钢带)必须紧贴岩面,未接触部分必须楔紧垫实,不得松动。(三)铺设、连接金属网时,铺设顺序、搭接及连接长度符合设计要求;在铺网时,应将网张紧。(四)锚杆安装后,应对锚杆做拉力试验,不合格的锚杆,要立即上紧;对锚杆锚固力进行抽查,不合格的锚杆及时重新补打。(一)喷浆前,按中、腰线检查巷道断面尺寸,清基、挖地槽,并安设标志,注明喷浆厚度;发现有明显涌水点时,应打孔埋设导管导水。(二)喷浆时,宜采用湿拌法,按自下而上、先墙后拱的顺序进行喷射。一次喷射混凝土厚度达不到设计要求时,应分次喷射,但复喷间隔时间不得超过 2小时。遇有超挖或裂缝低凹处,应先喷补平整,然后再正常喷射。喷浆堵管时,应采用敲击法疏通料管,喷枪口朝下,严禁朝向人员。(三) 喷浆后,喷层应洒水养护。对喷体厚度和强度进行检查,不合格的喷体,应进行补强支护。(一) 架设前探梁时,应采用钢管、工字钢等金属材料,其规格及强度符合设计规范要求。(二)架设棚腿时,应按设计要求,挖柱窝、立棚腿。柱窝应打在稳定的岩石上,棚腿两边的空隙应密封填实,确保支撑稳定。(三)放置顶梁时,应由专人统一指挥,上梁人员站在稳固的平台上,协调合作,将顶帮背紧刹牢。(四)架设好后,应将梁、柱与顶、帮之间楔紧;顶和帮的空隙塞紧;前后支架之间上紧拉杆,斜巷支架增设下撑。第二十六条 施工单位不得随意改变支护设计,需变更时:应当经技术部门现场勘查后,出具变更支护说明并需批准。因围岩条件发生变化,并存在安全风险隐患时,施工单位可先采取加强支护措施,再按程序及时履行报批程序。第二十七条 地下矿山应当建立健全顶板管理考核奖惩制度,并应建立本矿山的巷道掘进和所有支护类型的工程质量验收标准和办法,以便对巷道掘进和支护工程质量进行验收。对支护质量不符合标准要求的,应当重新进行支护或采取针对性措施。第二十八条 市、县应急管理局应当加强矿山顶板管理工作的监督检查和指导,在日常执法检查中应将顶板管理工作作为重点检查内容,督促企业落实顶板管理各项措施。第二十九条 市、县应急管理局发现企业主要负责人、技术总负责人及其他相关人员未履行顶板管理职责的,应依法依规予以行政处罚,并追究相应责任:企业未按规定落实顶板管理各项措施,导致发生生产安全责任事故的,应对企业及相关责任人依法依规予以处理。第三十条 各级矿山安全监管监察部门要加强对地下矿山顶板管理的监督检查,对无设计或未按设计组织施工生产、未按作业规程管理顶帮等违法违规行为,严格依法依规查处。第三十一条 本指导意见自印发之日起施行。
江苏:省应急管理厅 国家矿山安全监察局江苏局关于印发《加强金属非金属地下矿山顶板管理的指导意见》的通知

安徽:安徽省应急管理厅关于印发《安徽省金属非金属地下矿山顶板管理指导意见》的通知

山西:山西省应急管理厅 山西省地方煤矿安全监督管理局印发《关于深刻吸取事故教训进一步强化煤矿顶板安全管理工作的若干措施》的通知

福建:泉州市《关于加强金属非金属地下矿山顶板管理工作的通知》